《安科瑞远程预付费管理系统 》是安科瑞公司最新研制的与DDSY-1352单相电子式预付费电能表及DTSY-1352三相电子书预付费电能表配套的售电管理系统。它是以电能管理软件和集中抄表软件为主,包括计算机,通讯管理机,打印机等设置在内的集成系统。
另外可以选配远传阀控水表组成水电一体预付费系统,达到先交费后用水的目的,剩余水量用完自动关阀。
主要完成电能表/水表参数设置,商户售电/售水管理及能耗管理工作,操作简便,实行物业公司远程实时操作实时监控,具有良好的人机界面,能够有效的统计和管理数据,并对数据的安全性做了有效的保密措施。安装方便,是用电管理部门、商业广场和物业小区等管理部门,提高用电用水管理水平,解决收费难问题的理想产品。
一些大集团和大物业,往往需要将多个物业环境、分散于各地的物业集中式收费和管理,面临着数据公网传输,分布式财务操作,在线支付,总部财务扎口等复杂的需求,预付费云平台可以满足此需求。
0 系统特点
1.项目托管,免现场安装:项目现场可以省去配置预付费服务器、安装数据库、短信猫等一系列工作。不但可以省去很多硬件成本,还能大大减少调试和维护成本。
2.远程抄表,远程售电:抄表信息通过网关实时上传到云平台,快速便捷,免去人工抄表;财务集中管理,电量实时下发,并比对充值次数防止作弊;支持一户一电价,一户一水价。
3.云端部署,集团式预付费:系统软件升级维护不再收到客户网络环境的困扰,云端统一部署,升级方便快速;客户不需要安装客户端。
4.金额预警:金额不足或金额欠费提醒、电表充值到账提醒,都可及时短信通知商户。
5.远程控制:可对任意一块电表执行远程拉闸或保电等一系列远程控制、参数设置等操作,方便管理。
6.系统规模:接入表不受数量、地域限制,一个账户可以管理多个项目,系统设计容量超过十万个计量点。
7.能耗分析:用户和管理员都可查询预付费表或管控表每天的用能状况;可提供能耗分析+财务轨迹一体式综合管理报表,包含用户表的能耗、财务数据、能耗和财务的期初期末值等数据。
8.手机APP,在线支付:业主可以通过登录手机APP进行购电,购水和查询用能操作。
9.访问方式不受限:系统将可以通过PC浏览器、平板、手机APP访问和在线支付无人值守。
10.提供暖表/冷热表系统模块:系统可接入冷热表(暖表/能量表)进行抄表,提供相应的报表。
11.权限管理更科学:账户与项目挂钩,每个物业环境的财务数据互相独立;角色设置与账户设置分离;集团总部用户可访问多个项目。
12.统一第三方接口API:提供统一的第三方API或SDK开发接口,第三方平台可选择数据接入或完全接管。
13.电站电能管理:提供变电所或楼层、大楼总表的远程自动抄表,以及相关能耗分析报表的功能。
14.水表预付费系统:提供与预付费电表相类似的所有售水相关功能,预付水量用完自动关阀,如远程售水、水耗报表、远程开关阀等,并与电表集成一体化系统。
15.数据安全:公网传输数据采用AES加密算法,秘钥分发机制,等保障数据安全。
16.学生宿舍环境:在学生宿舍环境下的定时时间通断控制、恶性负载控制、基础免费电量、费控和强控等。
1 系统硬件结构
最底层为数据采集层,中间层为网络传输层和数据中心层,上层是客户端层。如图所示。

接线方式如图所示:

本项目设计的预付费云平台,由安科瑞品牌三相预付费电能表DTSY1352-NK/单相预付费电能表DDSY1352-NK/多用户预付费计量箱ADF300,数据网关、RS—485总线(局域网或LORA局域网)、公网、云服务器、系统管理网站及预付费APP组成。
其他可配置预付费电表型号包括如ADM100(学生宿舍)。
水表型号可配置积成电子、埃美柯或者连利电子的远传阀控水表。
计量控制独立:电表内对应于各用户单元的计量单元独立,保证计量准确性:控制单元独立,保证控制可靠性。
通信管理分离:通过内嵌操作系统的通信管理机来实现对电表数据的信息采集,使信息采集分层实施,保证数据采集的实时性。
符合预付费要求:电能预付费,可免去人工抄表、收费等繁琐工作,管理方便、轻松。
1.1 预付费电能计量仪表DDSY1352-NK主要技术指标


1.2 多用户计量箱ADF300的主要技术指标


1.3 系统组网方案

2 系统软件结构

系统简单使用流程图
1、集中抄表数据流程

2、开户、售电、遥控等操作数据流程

3、集抄服务程序
集中抄表服务程序中集成了短信报警和充值到账提醒功能,能将电费金额预警和欠费预警短信自动发送给用户。
系统默认半小时对所有表进行一次远程集中抄表。


4、远程预付费电能管理系统




系统针对商铺开户不仅支持一户一表,也支持一户挂多表的需要;同时支持和解决了项目改造后新老表切换时,老表金额转入的问题;支持峰谷电价,支持一表一电价;可对单表设置功率过载的阈值,也支持设置单表金额报警的两级阈值。

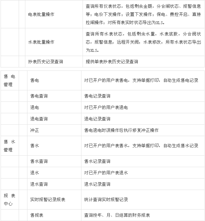
批量远程操作场景中,系统提供了多项功能,针对开户、报警1、报警2、欠费、未开户、失联状态都有不同的颜色显示:

1.电价下发;2.设置下发;3.保电(强制合闸);4.恢复预付费(欠费自动跳闸);5.拉闸(强制断电);6.抄表导出(导出当前所有表状态为XLS)

如图,可查询单表历史抄表记录,用于对历史抄表记录进行追溯。
系统还提供了多个报表以供查询,分别是日/月/年财务销售统计报表、失联表/通讯管理机查询报表、能耗查询报表、实时报警/历史报警查询报表。

5、预付费APP
系统支持集成在线购电和查询手机网站,但需客户提供1.企业资质的支付宝账户和支付协议或银联在线支付协议,2.网址域名和固定的服务器空间。
具体要求可联系安科瑞软件部徐宇雷。要做支付的硬性条件较为繁琐。

6、付费方式
大家可以拿出手机,访问手机网站:
输入网址:http://evs.acrel.cn
该图示意了在线支付请求的业务流程。

云时代Acrelcloud-3200远程预付费系统云平台体验网址:
yun.acrel-eem.com
登录名:acrel
密码:123456
大家也可以拿出手机,扫描二维码微信公众号,在公众号的菜单下找到“自助购电”进行体验,登录后可查看我司宿舍的真实用电数据和体验微信支付购电。

或使用支付宝扫描支付宝生活号,使用支付宝进行在线支付购电。





选择查询时间段,可查询时间段内用户表每天的抄表值和用电量。


微信支付简要前提条件

如何申请开通微信支付功能?
1.成为已认证的服务号
2.通过审核后,商家需要一次性签署两份合同:《微信公众平台商户功能服务协议》和《微信支付协议》。
3.拥有服务器空间和域名(有官方网站或官方手机网站也可以)域名必须是已经经过ICP备案的。
4.远程预付费系统服务器所处的环境拥有公网固定IP。
5.与CHINAPAY的交易调试完成后,即可开通使用网上银行卡支付功能。
支付宝支付简要前提

网站如何接入支付宝。
1 注册企业支付宝帐号
https://enterpriseportal.alipay.com/login.htm
2 实名认证
提供公司相关证件进行实名认证,提交后,通过了会收到通知邮件。
3选择产品、签约
http://app.alipay.com/container/web/enterpriseIndex.htm
选择产品、费率后,时行签约申请,通过后会收到通知邮件。
4 技术集成
4.1下载技术集成文档
在你的签约管理里可以下载技术集成文档。
3 远程预付费系统的意义及收益
传统的IC卡预付费售电管理系统实现了先交费后用电的管理模式,但由于抄收电表数据依赖于购电卡,用户用电数据滞后于发生时间,不仅需要人工抄表,也无法有效进行用电管理、监控和实时控制。
利用远程预付费电能管理系统,无需IC卡,可以实现计算机远程集中抄表、实时监控、远程充值和远程控制,再通过预警信息和短信通知,物管部门即可完成整个抄表、收费、控制和核查工作,实现高度信息化和自动化,大大提高用电营销管理效率和水平,节约人力物力的同时,也提高了经济效益,同时还具有防信息泄露防窃电的安全功能。
4 系统部署环境
为正确地运行安科瑞预付费售电管理系统,将系统性能发挥到最佳水平。推荐以下配置:
(1)服务器配置:双核处理器3.0及以上,8G内存,300GB以上的可用磁盘空间。最好能有硬盘热备份,确保数据安全。
(2)配套仪表:DDSY1352单相电子式预付费电能表、DTSY三相电子式预付费电能表、ADF300系列多用户计量箱、ADM100、ADF100、ACR/PZ系列电能计量仪表。
(3)LQ1600K打印机或其他打印机(票据打印机)。
(4)显示器分辨率: (根据显示器大小设定)。
软件环境:
工作站操作系统:中文WINDOWS 7 ,WINDOWS 2008
服务器操作系统: WINDOWS 2008 WINDOWS 2012
数据库系统:MYSQL 5.0以上,RedisWin 64位